RF 433MHz 4Ch 무선 스피커 제어, 12V P-N 신호 컨버터
2023. 4. 19. 11:53ㆍ제작/PCB
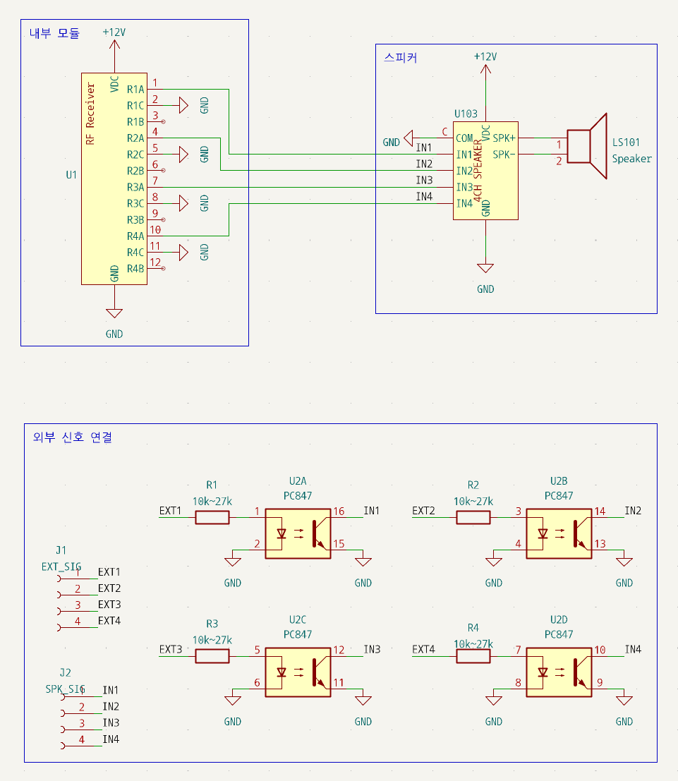
RF 433MHz 4Ch 무선 스피커 제어 회도


개요
자동차에서 사용하는 12V 스피커입니다. 스피커는 4Ch로 4개의 오디오를 실행할 수 있습니다.
후진등에 연결해서 둥둥이 소리, 무선 스위치에 연동하여 양보·주의 음성 소리 등 여러가지로 활용 가능합니다.
RF Transmitter는 1527 칩을 사용하는 어떤 제품든 등록할 수 있으며, RF Receiver는 제어 신호를 연결할 수 있습니다.
부품
- RF Receiver 4Ch Relay Module
- RF Transmitter 4Ch 리모컨
- 12V 4Ch Audio Speaker
- 12V to NPN Convert Module (옵션: 아래 PCB)

'제작 > PCB' 카테고리의 다른 글
| AD584 레퍼런스 모듈 (0) | 2025.06.09 |
|---|---|
| 신호 변환 PCB (0) | 2022.03.13 |
| 극성 신호 출력 PCB (0) | 2022.03.13 |
| Arduino - 자석 극성 검사 개발 보드 (0) | 2022.03.12 |
| 조이스틱 용 PCB (0) | 2022.03.12 |